Định dạng: zip
Dung lượng file: 378 KB


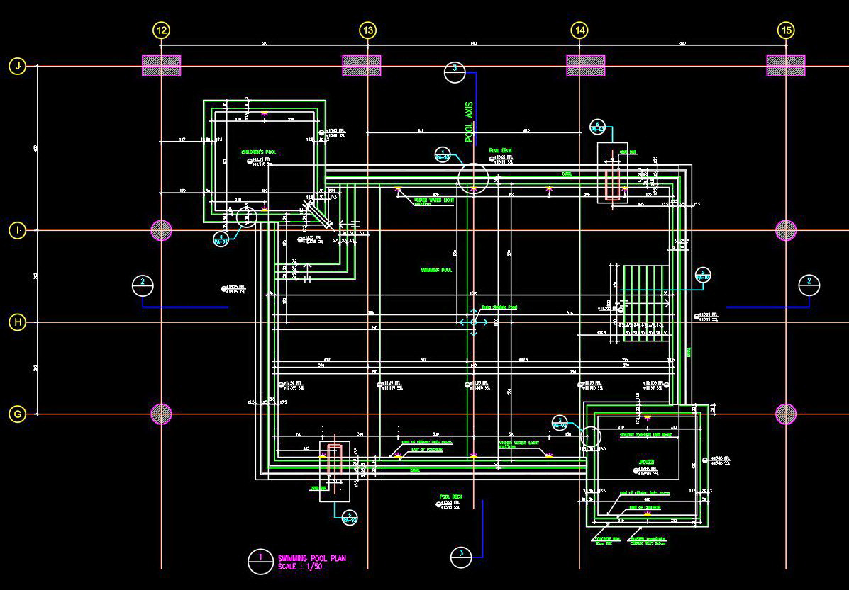
Tài liệu này cung cấp một cái nhìn toàn diện về bản vẽ kỹ thuật hồ bơi, phục vụ cho các chuyên gia trong lĩnh vực xây dựng và kiến trúc.
Tài liệu hiện tại bao gồm các bản vẽ chi tiết về bố trí tổng thể và mặt cắt của hồ bơi. Nhìn chung, đây là một tập hợp các bản vẽ kỹ thuật với sự phân chia rõ ràng giữa các khu vực chức năng, bao gồm hồ bơi chính, khu vực bể bơi trẻ em và phần cầu thang dẫn xuống nước.
Đặc điểm nổi bật của tài liệu này:
- Chất lượng chuyên nghiệp: Bản vẽ rõ ràng với các chi tiết đầy đủ về kích thước và tỷ lệ cụ thể.
- Dễ dàng sử dụng: Tài liệu được thiết kế để người dùng có thể dễ dàng theo dõi và áp dụng vào các dự án thực tế.
- Tương thích nhiều phần mềm: Bản vẽ được tối ưu hóa để sử dụng với các phần mềm thiết kế phổ biến hiện nay.
- Tiết kiệm thời gian thiết kế: Cung cấp bản mẫu chi tiết, giúp giảm thiểu thời gian thiết kế và xử lý.
Ứng dụng thực tế của tài liệu này rất đa dạng, từ thiết kế và thi công đến việc phục vụ học tập và làm tài liệu tham khảo cho các học viên và giảng viên trong lĩnh vực kiến trúc và xây dựng. Điều này giúp đảm bảo rằng mọi yếu tố thiết kế đều được xem xét kỹ lưỡng và chính xác từ giai đoạn đầu.
Về chi tiết kỹ thuật, các bản vẽ cung cấp thông số chi tiết về kích thước, vật liệu sử dụng, và các hướng dẫn lắp đặt cụ thể. Kích thước tỷ lệ trong bản vẽ đảm bảo tính chính xác và khả năng thực thi trong thực tế.
Giá trị chuyên nghiệp của tài liệu này nằm ở khả năng hỗ trợ toàn diện dành cho các chuyên gia về kiến trúc và xây dựng. Với ứng dụng rộng trong thiết kế và thi công, tài liệu này thực sự là một nguồn tham khảo đa dụng và hiệu quả.
Hãy tải về để ứng dụng vào các dự án của bạn, hy vọng đây là tài liệu hữu ích đối với mọi người.
Khám phá thêm hàng nghìn mô hình AUTOCAD miễn phí khác!
Hãy truy cập ngay Thư viện AUTOCAD của chúng tôi để tải về những tài nguyên tuyệt vời, giúp nâng cao chất lượng và hiệu quả công việc của bạn!
<<<<< >>>>>