Ctrl+D

Đánh dấu để lưu lại

Tất cả

    SEARCH ITEMS

  • Thư viện Autocad
  • Hồ sơ thiết kế
  • Thư viện Sketchup
  • Phối cảnh kiến trúc Sketchup
  • Phối cảnh nội thất Sketchup
  • Thư viện 3ds max
  • Phối cảnh 3D nội thất
  • Phối cảnh 3D ngoại thất
  • Đồ án kiến trúc
  • Thư viện Revit
  • Thư viện photoshop
  • Thư viện Map
  • Thư viện Vật liệu - HDRI
  • Thư viện Lumion
  • Giáo trình học tập
  • Sách - Tạp chí kiến trúc
  • Phần mềm và Plugins

20. Bản vẽ cad mặt cắt hồ tiểu cảnh

Trang chủ  >   Thư viện Autocad >   Thư viện cad cảnh quan sân vườn

  • 20. Bản vẽ cad mặt cắt hồ tiểu cảnh
    • TLKT
    • 15-04-2026
    • 1
    • 95
    • Chia sẻ bài viết này: 
    •  


    Có thể quan tâm

    Định dạng: zip
    Dung lượng file: 197 KB


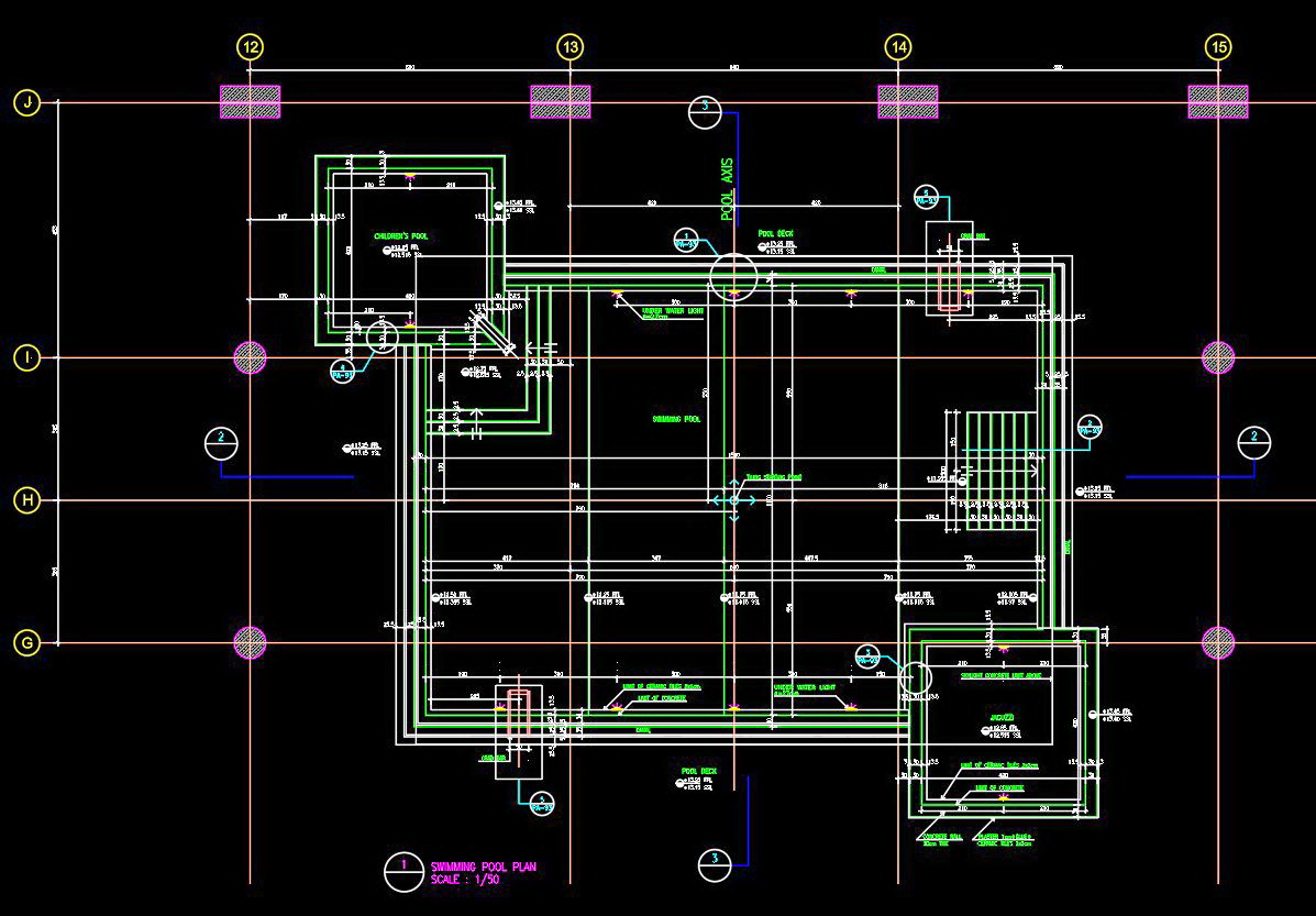
    Bản vẽ cad mặt cắt hồ tiểu cảnh

    Tài liệu này cung cấp một cái nhìn sâu sắc về thiết kế hồ nước tự nhiên thông qua sơ đồ minh họa chi tiết. Hình ảnh trình bày cấu trúc cắt ngang của một hồ nước với nhiều yếu tố cảnh quan và sinh vật sống động.

     

    Hình ảnh hiển thị một hồ nước với nhiều tầng thực vật và vị trí địa hình. Trên bề mặt, các loài thực vật thủy sinh được bố trí một cách cân đối dọc theo bờ hồ. Tầng đáy hồ được mô tả chi tiết bằng các lớp đệm cát và đá sỏi, đảm bảo hệ sinh thái cân bằng và thoát nước tốt.

     

    Đặc điểm nổi bật:
    - Chất lượng chuyên nghiệp: Sơ đồ được xây dựng với độ chính xác cao, giúp người xem dễ hình dung và triển khai thực tế.
    - Dễ dàng sử dụng: Giao diện hình ảnh mạch lạc, phù hợp với cả người mới bắt đầu và chuyên gia.
    - Tương thích nhiều phần mềm: Định dạng file có thể tích hợp dễ dàng vào các phần mềm thiết kế.
    - Tiết kiệm thời gian thiết kế: Có thể sử dụng trực tiếp hoặc làm mẫu tham khảo, tiết kiệm công sức trong việc lên kế hoạch cho dự án thủy sinh.

     

    Ứng dụng thực tế của thiết kế này bao gồm việc tạo ra các hồ nước nhân tạo trong các khu đô thị, công viên hoặc các khu nghỉ dưỡng. Nhờ cấu trúc rõ ràng và logic, hình ảnh cung cấp cái nhìn chi tiết về cách bố trí và duy trì sự sống trong và xung quanh hồ, đồng thời tăng cường khả năng quản lý và bảo trì.

     

    Về chi tiết kỹ thuật, kích thước và vật liệu đều có thể dễ dàng điều chỉnh để phù hợp với từng dự án cụ thể, đảm bảo sự linh hoạt trong quá trình thực hiện.

     

    Giá trị chuyên nghiệp:
    - Đối tượng sử dụng là các chuyên gia trong lĩnh vực kiến trúc và xây dựng, đặc biệt là những người chuyên sâu về thiết kế cảnh quan thủy sinh.
    - Ứng dụng nhiều trong công tác thiết kế, thi công, học tập và tham khảo.

     

    Hãy tải về để ứng dụng vào các dự án của bạn, hy vọng đây là tài liệu hữu ích đối với mọi người.


    Khám phá thêm hàng nghìn mô hình AUTOCAD miễn phí khác!

    Hãy truy cập ngay Thư viện AUTOCAD của chúng tôi để tải về những tài nguyên tuyệt vời, giúp nâng cao chất lượng và hiệu quả công việc của bạn!

    <<<<< >>>>>

    THƯ VIỆN AUTOCAD


    Tài liệu liên quan

    Quảng cáo